The app team has revamped the Home Screen on the app to make Points of Interest (POIs: Garages, Traffic, Fuel, etc.) easily visible in order to drive more clicks to those features. After running some user tests, we have noticed that although the traffic to the POIs has increased, customers are still not fully satisfied and do not find the other features of the app easily.
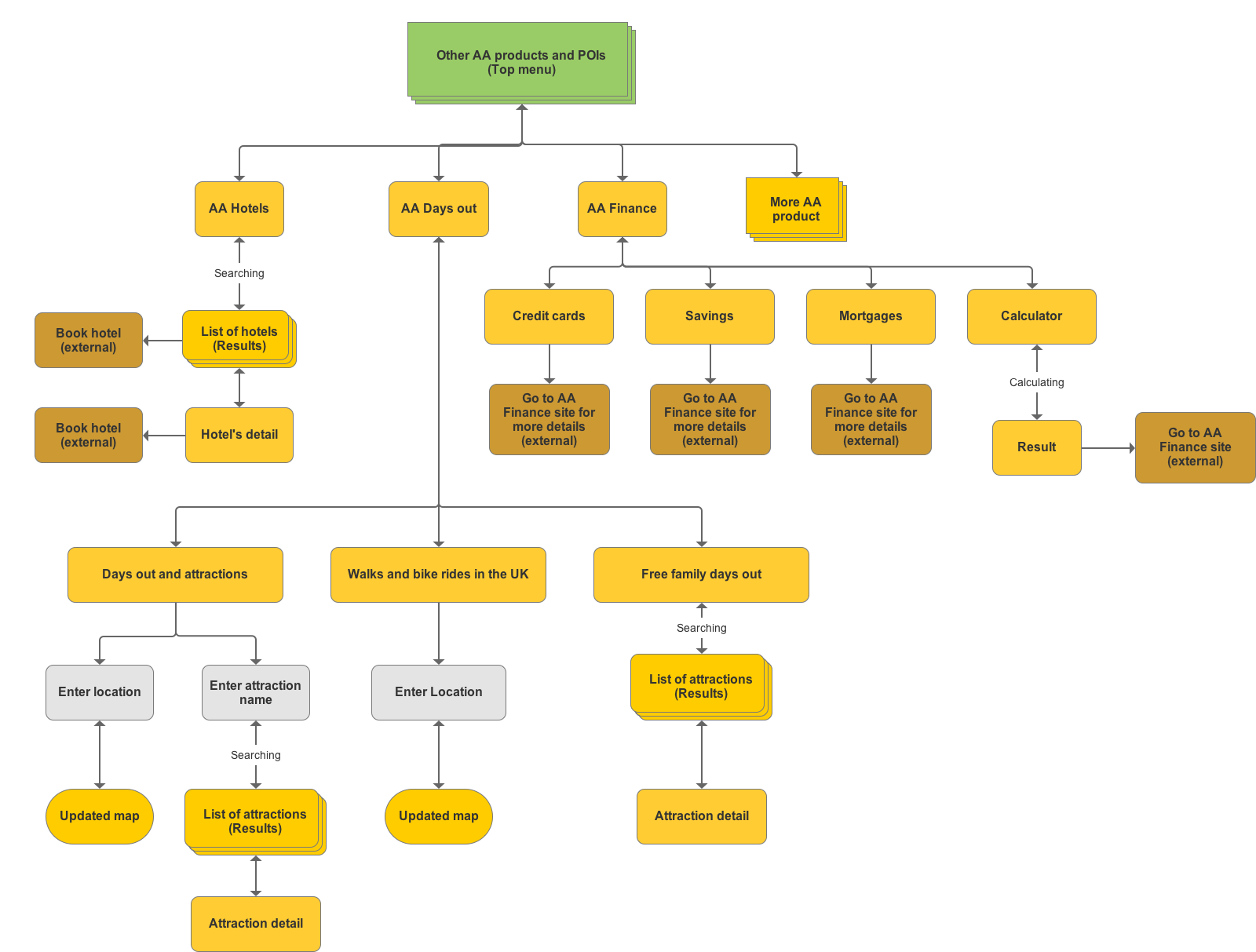
On top of that, we want to implement features from other AA Apps (AA Hotels, AA Days Out, AA Finance, etc..), into the main AA app.
Brief us some ideas for a New Home Screen where customers can easily find all the POIs (the current ones and any future ones we might want to add) and also, discover other AA product and app features. Make sure you bring your Wireframes showing your concepts and user journeys.










