Fotech helps to understand, improve, and protect their built environments by combining photonics and technical expertise to deliver fibre-enabled solutions and deep insights that empower customers to make data-driven decisions.
Focusing on innovation and excellence to pioneer sensing technology through fibre optic. Industry solutions and advanced DAS photonic sensing technology below.
In the simplest way to explain, Fotech uses fibre optic (DAS) technology to help monitor and protect as part of client assets management, for example: oil and gas pipeline, fotech connects to fibre optic cables running a long side the pipeline to detect events like oil leaks, damages & intrusion etc. Fotech plugs this in 2 products solution: Panoptes (view on the map) and Helios (manages event detection alarms).
Ops cloud is a concept idea as part of a business goal/strategy to help transition Fotech’s existing product services as a service. There are two digital products:
Panoptes - serves our client in the windfarm, oil and gas market. The alarm management server where Panoptes provides accurate and actionable alarms and displays them on a map to help protect clients’ assets. Using advanced AI technology, Panoptes differentiates between background noises and real threats to ensure clients have the information they need to respond safely and effectively.
Helios - Make fast and well-informed decisions. Harness cutting-edge photonics, advanced artificial intelligence and edge computing to detect, classify and inform on a range of events and activities with confidence.
With the Helios® DAS fibre enabled monitoring technology you can gain real-time visibility and enhanced intelligence on your assets, whether spanning small or great distances.
Panoptes (end user/client)
Helios (Internal and external end user/partner support)
Ops cloud portal will be a new product to the business which will be a part of a support service for clients using Panoptes & Helios. At the stage of concept, I was tasked with producing sketched designs (internal user research, user flow, wireframe, visual & prototype)

Fotech have deployed 50 Helios v4 installs, for 10 different clients, across 34 different projects. All are direct sales, and not via partners. All installs have full connectivity.
We have created a portal to allow management of the full fleet of Helios boxes, including health-monitoring, and management of the Helios software.
The architecture on the boxes has been modified to containerise as much as possible into microservices.
The Cloud Ops portal will be accessed via a web browser.
Working with the product owner (who setup the Miro session)and one type of user of the product in Miro to understand the user task, key scenarios and more.




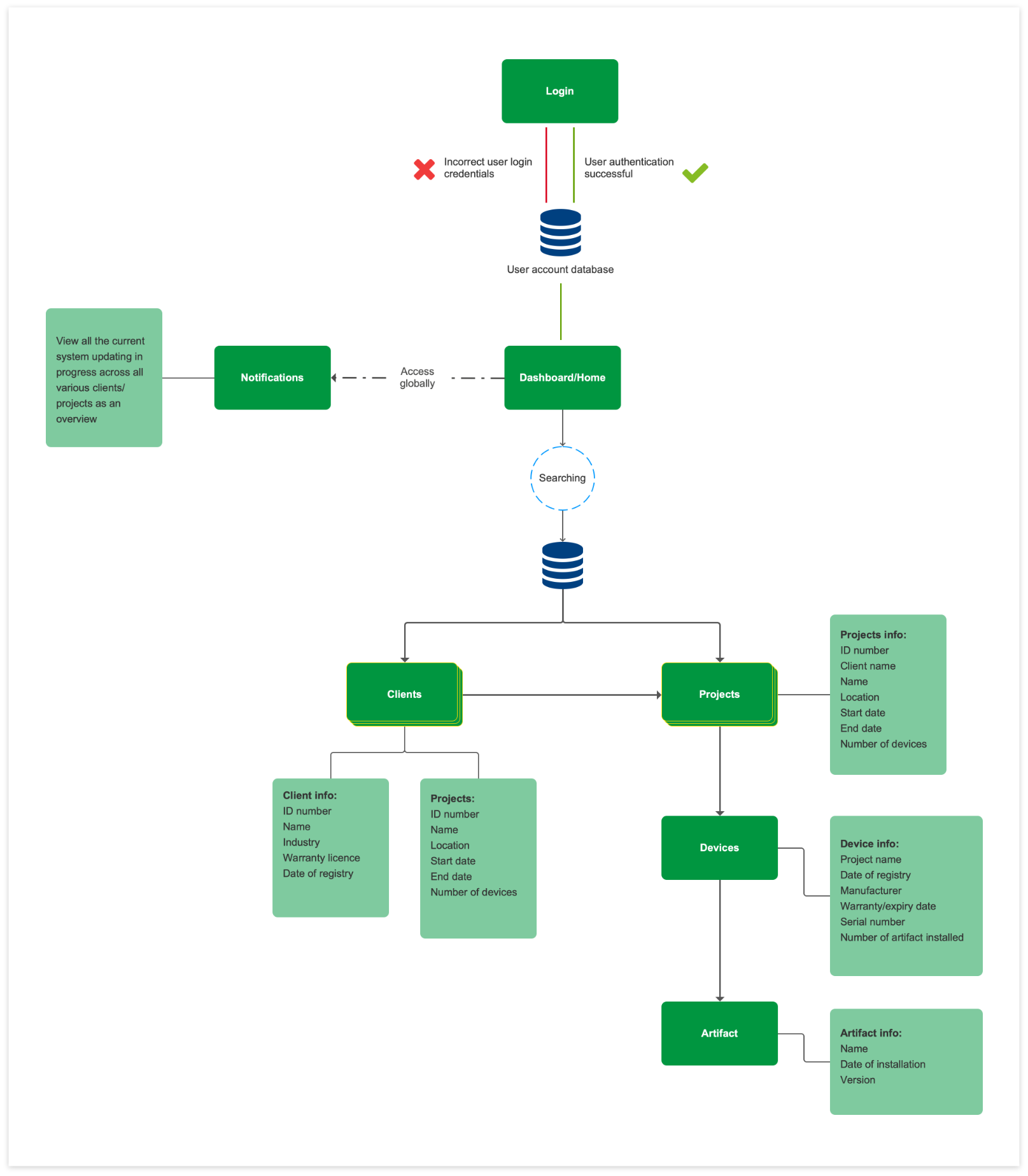
Working closely with a product owner and lead software engineer, we discussed the flow diagram architect design behind ops cloud portal and from that, I created a simple user flow so that I can present it to none technical audience within the business:Here I’ve done the user flowin Axure RP tool:


Created high-fidelity wireframes from the low-fidelity stage with iterations. Here I did a prototype for a usability test and to demo to my team the interaction and flow throughout the product.
I continued to make iterations on design with the user through setting up 1-to-1 calls and some calls with the product owner joining. I've been using Trello and ADO ticket board with my team to track progress.
View demo video:

I used the design system to add colourful visuals and components and from that, I created another prototype to test, get feedback and then iterate. I've been using video demos to present to my team, company and the end user:
There's been a lot of questions and the technical feasible side which I've been collaborating a lot with multiple dev teams and a product owner and the CTO on this project. Some of these still require further planning:
View video demo prototype: